您的位置: 首页 > 学院新闻 > 正文

我系开展“文明课堂,从我做起”活动

2019-07-11 16:25:44

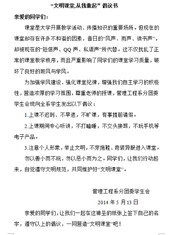
5月9日,我系程时用副主任及黎惠琴老师组织南海校区22个班、48名班长及学委的座谈会。针对部分学生迟到、早退、课堂玩手机等不良现象,学生干部一致举手表决,共同杜绝不良现象,营造积极向上的学习氛围。最后我系分团委学生会主导,组织各班同学签订《“文明课堂,从我做起”倡议书》。会上,学生干部勇跃发言,希望教师提高课堂教学质量、系领导建立机制保持活动收得预期效果。

我系领导高度重视这此活动,从系领导干部、督导、教研室主任、专业带头人做起,不断提升课堂教学效果,并建立长效的系领导检查机制。

邮编:510300

电话(传真):020-61230302

Email:gdqyglx@126.com

地址:广州市海珠区新港西路152号

最新新闻

版权所有 © 2019   广东轻工职业技术学院 | 管理学院  
联系地址:广州市新港西路152号 邮编:510300